 |
Top | Main | Amps | Links | Other Stuff
 |
GA-14 Titan
|
|
14W 1x10" Guitar Combo (identical to the GA-6 Lancer except for the 10" speaker, and to the Epiphone EA-30 Triumph)
Speaker: 1x10"
Inputs: 2+2
Channels: 2
Volume Controls: 2
Tone Controls on Each Channel: 1 for both channels
Tremolo: No
Tubes: 5 (2x12AX7, 2x6V6, 5Y3 or Pre (2x7025), Pow (1x6V6 PAIR + 5Y3))
Extension Speaker Jack: No
Monitor Jack: No
Watts Output: 14
Shipping Totals: 1959: 1, 1960: 386, 1961: 106
Push-pull 6V6s; like a Fender 5D3/5E3 Tweed Deluxe; cross between the two Fender circuits (Miles O'Neal's web-site; May 30, 2003)
I have a 1961 version, bought it broken, and had it thoroughly gone through, NOS tubes, caps, some repairs.
Now, it is a favorite amp with immense tone. The two interactive channels offer lots of options. Supposedly only 14 watts, it seems comparable to a 22 watt amp. I really like it and think this is a collectable amp that I will gig and record with. (Paul, Sep 23, 2013)
Rate the GA-14 Titan...
|
 |
GA-15 Maestro (two-tone)
|
|
14W Guitar Amp
Speakers:
Inputs (instr. + mic.): 3+1
Channels: 2
Volume Controls: 2
Tone Controls: 1
Tremolo: No
Tubes: 5 (12AX7, 6SL7, 2x6V6, 5Y3 or Pre (1x7025, 1x6SL7), Pow (1x6L6 PAIR + 5Y3))
Extension Seaker Jack: No
Monitor Jack: No
Watts Output: 14
Shipping Totals: 1955: 110, 1956: 57, 1958: 8
Harmony Central Review GA15
Harmony Central Review GA15 110 Combo
Schematic with 1x12AX7, 1x6SL7GT, 2x6V6GT, 1x5Y3GT
This amp was introduced in 1955. (www.drtube.com, March 28, 2003)
Rate the GA-15 Maestro (two-tone)...
|
 |
GA-15RV Maestro 15RV (tweed)
|
|
14-16W 1x12" Guitar Combo with Reverb
Speakers: 1x12"
Inputs: 2+2
Channels: 2
Volume Controls: 2
Tone Controls on Each Channel: Bass, treble
Tremolo: No
Reverb: Yes
Tubes: 7 (3x6EU7, 12AU7, 2x6V6, 5Y3)
Extension Speaker Jack: No
Monitor Jack: No
Watts Output: 14-16
Shipping Totals: 1961: 135
Harmony Central Review GA-15R
Rate the GA-15RV Maestro (tweed)...
|
 |
GA-15RVT Explorer (white panel)
|
|
1x10" Guitar Combo with Reverb and Tremolo
Speakers: 1x10"
Inputs: 3
Channels: 1
Volume Controls: 1
Tone Controls on Each Channel: Bass, treble
Tremolo: Yes
Reverb: Yes
Tubes: 5 (2x6EU7, 12AU7, 2x6BQ5 (correspond to Epiphone EA-32RVT Comet) or Pre (2x6EU7, 1x12AU7), Pow (1xEL84 PAIR))
Diodes: 2
Extension Speaker Jack: Yes
Monitor Jack: No
Watts Output:
Shipping Totals: 1965: 892, 1966: 4350, 1967: 761
Harmony Central Review GA15RVT
Schematic with 2x6EU7, 1x12AU7, 2x6BQ5
Push-pull 6BQ5s; is there a close Fender model?; modified GA-16T, plus Bass and Treble controls, plus reverb, with transformer PI (Miles O'Neal's web-site; May 30, 2003)
I also like the GA-15 RVT Explorer, which has a 10" speaker, a single
channel, and a simpler tremolo circuit [than the GA-20 RVT Minuteman]. (david_harris@noteserv.dodge.com, 'Re: Gibson Minuteman', alt.guitar.amps, Aug 6, 1996)
Greatest reverb and tremlo sound of it's time. [...] reverb and tremlo [footswitch] (see pics) (ebay, June 21, 2003)
I have a 1966 Gibson GA-15RVT on my bench now. I am a very experienced tube amp tech with over 45 years experience using and servicing vacuum tube amplifiers. Over the past forty years, I have serviced many many of the classic vintage amps built by Fender, Ampeg, Marshall, and others.
To be direct and brief, the build quality, component layout, component quality and electronic execution of the Gibson GA-15RVT is in every way substandard when compared to its contemporary competitor brands.
From the cheap undersized transformers to the riveted tube sockets, low grade capacitors, cheap b-stock potentiometers and leftover console radio loudspeaker, the amp build screams CHEAP! The rats-nest wiring is rife with egregious bad practices of design and execution, and the whole sorry mess is topped off by a nonsensical and inaccurate schematic provided by Gibson.
Upon examination, it will be obvious to anyone with experience that this was a cheaply built chassis stuffed in a nice cabinet and pawned off on unsuspecting folk who had swallowed the "Gibson is best because it's a Gibson" branding strategy of the era.
Compared to the Fender Princeton Reverb, Vox AC15 or Ampeg Reverberocket with which it was intended to compete, the Gibson GA-15RVT is a joke. (Bryan, Apr 2016)

Rate the GA-15RVT Explorer (white panel)...
|
 |
GA-16T Viscount
|
|
14W 1x10" Guitar Combo with Tremolo
Speaker: 10"
Inputs: 3
Channels: 1
Volume Controls: 1
Tone Controls on Each Channel: 1
Tremolo: Depth, frequency
Tubes: 5 (2x12AX7, 2x6V6, 5Y3 or Pre (1x7025), Pow (1x6V6 PAIR + 5Y3))
Extension Speaker Jack: No
Monitor Jack: No
Watts Output: 14
Shipping Totals: 1959: 1092, 1960: 949, 1961: 114
Harmony Central Review GA16T Maestro Viscount Combo
Schematic with 2x12AX7, 2x6V6, 1x5Y3
Push-pull 6V6s; like a 6G2 Fender Princeton; Viscount has basic Gibson tremolo oscillator (Miles O'Neal's web-site; May 30, 2003)
Rate the GA-16T Viscount...
|
 |
GA-17RVT Scout (Crestline)
|
|
1x10" Guitar Combo with Reverb and Tremolo
Speakers: 1x10"
Inputs: 2
Channels: 1
Volume Controls: 1
Tone Controls on Each Channel: None
Tremolo: Frequency
Reverb: Yes
Tubes: 6 (2x6EU7, 12AX7, 2x6AQ5, 6CA4 (correspond to Epiphone EA-33RVT Galaxie) or Pre (2x6EU7, 1x7025), Pow (1x6AQ5 PAIR + 6CA4))
Diodes: 0
Extension Speaker Jack: No
Monitor Jack: No
Watts Output:
Shipping Totals: 1963: 527, 1964: 1681, 1965: 1746, 1966: 18, 1967: 1
Harmony Central Review GA17RVT
Harmony Central Review GA17RVT Scout
Harmony Central Review Scout
Schematic
Push-pull 6AQ5s; no close Fender model; Sort of a GA-30RVT with 6AQ5s (Miles O'Neal's web-site; May 30, 2003)
196x [GA-17T?] Scout, Grey, Fine, [US] $395 (see pic)
Original Gibson 10 inch speaker, all tube, tremelo that kills, original black footswitch. (Player Guitars, June 19, 2003)
Amazing, compares to or surpasses the 60,s Deluxe Reverb. Other guitarists comment on the clarity and definition, even when cranked. New Jensen 10" ceramic vintage speaker sounds good. Mine is a 1964 and is scheduled for a complete check up. Bought off ebay for $295 [before 2004]. Have a feeling these are a great value for the price and build quality. Hand built point to point wired amp with reverb and tremolo that is light. Perfect. (Wanda Smith)
I own many amps, but my fave is a 1964 scout. It out performs all of them, even others i have from this list. I wish i had more of them. I'm having a boutique amp made to its specs. (A62fndr)
Rate the GA-17RVT Scout (Crestline)...
|
 |
GA-18 Explorer? (tweed)
|
|
14W? 1x10"? Guitar Combo
Speaker: 1x10"?
Inputs: 3?
Channels: 1?
Volume Controls: 1?
Tone Controls on Each Channel: 1?
Tremolo: No
Tubes: 5?
Extension Speaker Jack: No?
Monitor Jack: No?
Watts Output: 14?
Shipping Totals: 1959: 1421
Harmony Central Review GA18 Explorer
Rate the GA-18 Explorer (Tweed)...
|
 |
GA-18T Explorer (tweed)
|
|
14W 1x10" Guitar Combo with Tremolo
Speaker: 1x10"
Inputs: 3
Channels: 1
Volume Controls: 1
Tone Controls on Each Channel: 1
Tremolo: Depth, frequency
Tubes: 5
Extension Speaker Jack: No
Monitor Jack: No
Watts Output: 14
Shipping Totals: 1960: 1289, 1961: 883
Best amp in its class ever period kicks tweed delux ass try it thru 16 ohm 2x12 cab with internal 8 ohm in series and you get spanky clean headroom into 4.4 ohms with minimal mismatch. Trem is best I've ever heard. Sweetest low volume clean sounds with p-90s volume control set higher to "m" on volume control gives perfect small stage volume, with a fulldrive 2 or other 2 channel pedal it's all the rig an experienced player needs. Jazz tones thru classic or modern rock. Likes matched, 7+ gt rated tubes and a good tech setup. Possibly one of the best kept secrets. Don't agree with the princeton comparisons, and circut is better imho than delux. A perfect 10, if you have been around and know what good tone is. (Fred Duffer)
At 14 to 18 watts it is not really very loud but what a tone.
With volume below about 25% it is quite clean but roll it up above 50% and it really sings. Like the Fender tweeds it is easiest to use the guitar volume to to control the degree of overdrive. It does not matter if you are using humbuckers or single coils it is a great sound. Classic tube driven overdrive with just the right degree of valve driven compression.
Give it some reverb and hold on, because the tone and sustain will blow you away.
In my opinion it is better than the Fender tweeds. If you need real volume, just do as Clapton and so many others do - mike it up into the mixer deck.
Maybe I've just got a good one. However, I seen a few other reports and they were all good.
So what are you waiting for? For have the price, or less if you are lucky, of a Fender you can have the tone and the satisfaction of being smarter than the Fender gang.
I would give this amp a 5 star rating. It is not loud but it can cut through. It is clean and docile until you get above 40 / 50% volume and then it really sings. All the classic tube amp tones you could wish for. Valve compression, crunch and sustain are there to be had. (Norman Kenyon)
Thinking about a 1960 GA-18T, in tweed, all stock... more curious now about the gibby's, as well as what a 6V6 with a 5Y3 and an Alnico will do for me... also, just learning about "Class A", cathode biased amps...!! wow... fender's are too clean and too expensive by a long shot. (woody)
Warm, vibrant tone; the tweeds/6V6s sound better than the 'Crests'/6BQ5s. If I had the 'Crest' model, I'd re-wire the outputs for EL84s; a tube that sounds better and is widely supported by the vintage tube market. The 6V6s break up at 4/5. I play a newer Guild Starfire through it; nothing the amp can't do - country, classic rock, rock-a-billy, surf, grunge; all of it. If you're a 'metalista;' don't bother. Single 10" Jensen, trem is out on my unit. When you listen to it, you can't stop smiling. (John Henderson)
Great amp, I have [one from] 1961, and boy, does it break up. I've never been as pleased about what it can do. (A62fndr)
I�ve picked up one of these recently (I just became the second owner after a gentlemen who actually bought it new WAY back in the day). I love the tone. From the clean sound at lower volumes to the break up it can give at a higher volume. The tone knob is unreal. SO MANY options. And FANTASTIC tremolo. Love the sound I get from it. (Zac, Jul 2014)

Rate the GA-18T Explorer (Tweed)...
|
 |
GA-18T Explorer (Crestline)
|
|
15W 1x12" Guitar Combo with Tremolo
Speakers: 1x12"
Inputs: 3
Channels: 1
Volume Controls: 1
Tone Controls on Each Channel: Bass, treble
Tremolo: Depth, frequency
Reverb: No
Tubes: 5 (2x6EU7, 2x6BQ5, 6CA4 or Pre (2x6EU7, 1x6CA4), Pow (1xEL84 PAIR))
Diodes: 0
Extension Speaker Jack: No
Monitor Jack: Yes
Watts Output: 15
Shipping Totals: 1962: 690, 1963: 230
Push-pull 6BQ5s; like a 6G2 Fender Princeton; same as GA-16T, plus Bass and Treble controls and a monitor out jack (Miles O'Neal's web-site; May 30, 2003)
Rate the GA-18T Explorer (Crestline)...
|
 |
GA-19RVT (Tweed)
|
|
14W Guitar Amp with Reverb and Tremolo
Speakers:
Inputs: 2
Channels: 1
Volume Controls: 1
Tone Controls on Each Channel: 1
Tremolo: Speed, depth
Reverb: Yes
Tubes: 7 (3x6EU7, 7199, 2x6V6, 5Y3)
Extension Speaker Jack: No
Monitor Jack: Yes
Watts Output: 14
Shipping Totals: 1961: 204
Harmony Central Review GA19RVT
I have a 1964 model, retubed and new jensen speaker. I took off the old tolex and sanded down to bare wood, put on walnut tain and poly finish plus new grill. Looks like custom made and the clean tone is great thru my PRS swamp ash. Better than a new 2000 dollar to me. I don't know why more players don't know about the old Gibson amps like they do the Fenders. I rate it a 10! (Haleyville3)
somethin' is wrong here... I have a GA-19RVT Falcon, and it is tweed... it clearly says falcon on it, and it has the numbers too... by the way, it sounds incredible... the reverb is on the front end of the amp, so when ya turn up the volume, you must turn up the verb... in my case, i play acoustic violin with it, with a pickup, and only have the verb on... adding verb to the acoustic... no volume... try that with an old fender... bwwhahahha... (el jefe)
I have a 1961 Gibson Falcon tweed with the Jensen 12in special design speaker. It has the foot switch for the reverb and tremolo. I am the original owner and I have the schematics that came with the amp. Stored over 50 years. I had it bench tested and inspected. Everything works and it still sounds fantastic. Absolutely amazing reverb. (Alan, Apr 2014)
Rate the GA-19RVT (Tweed)...
|
 |
GA-19RVT Falcon (Crestline)
|
|
15W 1x12" Guitar Combo with Reverb and Tremolo
Speakers: 1x12" (Jensen C12R or 'Special Design')
Inputs: 2
Channels: 1
Volume Controls: 1
Tone Controls on Each Channel: 1
Tremolo: Depth, frequency
Reverb: Yes
Stereo: No
Tubes: 7 (3x6EU7, 6C4, 2x6V6, 5Y3 (both brown and late black models correspond to Maestro M-216RVT and Epiphone EA-28RVT Pathfinder) or Pre (3x6EU7, 1x7025, 2x12AU7), Pow (1x7591 PAIR) or Pre (4x7025), Pow (1xEL84 PAIR) or Pre (3x6EU7, 1x7199), Pow (1x6V6 PAIR + 5Y3))
Diodes: 0
Extension Speaker Jack: No
Monitor Jack: Yes
Watts Output: 15
Shipping Totals: 1962: 2362, 1963: 3761, 1964: 4363, 1965: 3212, 1966: 8, 1967: 4
Harmony Central Review [GA-19RVT?] Falcon
Harmony Central Review GA10RVT [GA-19RVT?] Falcon
Harmony Central Review GA19RVT
Schematic with Pre (3x6EU7, 1x7199), Pow (1x6V6 PAIR + 5Y3)
Push-pull 6V6s; like a 6G2 Fender Princeton; GA-18T with reverb and 6V6s (Miles O'Neal's web-site; May 30, 2003)
1964 Gibson GA-19 RVT Falcon, Brown, Good, [US] $349 (see first pic)
Cover is a bit beat & rusty... crusty... but the SOUND!!!!! Original footswitch[.] Like a 12" Princeton Reverb at 1/3 the price!! (Acoustech, June 19, 2003)
196x GA-19RVT Falcon Guitar Combo Amplifier, All Tube, Nice Condition, [US] $495 (see second and third pic)
Vintage 1964 Gibson Falcon Guitar Combo: Brown tolex, gold grill & top mounted controls on aluminum faceplate/ Made in Kalamazoo,
Michigan circa 1964/ serial number 486367/ all original except for ''Groove Tubes''/ CONTROL PANEL: 2 instrument input jacks/
monitor jack/ 5 knobs; loudness, tone, reverberation, depth & frequency (tremolo controls). On-off toggle w/light & fuse cap. 12" Jensen
Speaker/ 7 tubes/ footswitch for reverb & tremolo. You'll like the way it sounds... outstanding reverb. (Ron Busch Guitar Studio, June 19, 2003)
[1964? GA-19RVT Falcon] amp (see fourth through eighth pic). It has reverb and variable tremolo, that both work great with the original foot switch. [...] It is the dark tan cover with a brown grille. That color scheme was introduced in 1963. [...] It has it's original Jensen "Special Design" 12" speaker and it's crystal clear. [...] It has 7 tubes, 2 inputs, 5 knobs and a 'monitor' output. It has it's fuse and on/off swith right up in top by the knobs. [...] This is a great recording or small gig amp! (ebay, June 21, 2003)
This [196x GA-19RVT Falcon (Crestline) is] a great sounding combo [...] (see ninth and tenth pic). 18 watts of power with spring reverb and tremolo. [...] footswitch [...] operates the effects. The tone is excellent on this amp [...]. (ebay, June 21, 2003)
The [GA-19 GA-19RVT Falcon (Crestline) has] a dual 6V6 circuit with tremelo, reverb and a 12" Jensen C12R speaker (see eleventh through fourteenth pic). This one is the perfect small club and studio amp with it's unmistakable growl and tube overdrive at moderate levels. (ebay, June 21, 2003)
This [1965 GA-19RVT Falcon (Crestline)] sounds awesome (see fifeteenth through eighteenth pic)! [With] footswitch and [...] cover. It also has all RCA tubes which are 1x5Y3GT, 2x6V6GT's, 1x6C4 and 3x6AU7. [...] The reverb and tremelo sound great (ebay, June 21, 2003)
                
Rate the GA-19RVT Falcon (Crestline)...
|
 |
GA-20
|
|
12-14W 1x12" Guitar Combo
Speakers: 1x12"
Inputs (instr. + mic.): 3+1
Channels: 2
Volume Controls: 2
Tone Controls: 1
Tubes: 6
Preamp Tubes: 2x6SJ7
Phase splitter Tubes: 6SL7
Output Tubes: 2x6V6
Rectifier Tubes: 5Y3
Watts Output: 12-14
Shipping Totals: 1950: 935, 1951: 1381, 1952: 1390, 1953: 1411, new style from 1954
Harmony Central Review GA20
Warm butter at 3, lemon merengue pie at 5, spitfire takeoff at 7 and
fully dimed (11) a gang of 4 robbing a bank in New Jersey in broad
daylight.
Great blues amp but with a hotcake in front and amp on 7 it becomes a versatile blues or rock machine. Add an EP booster on top and Pink Floyd beckons.
On a more serious note mine is a 1952 with red 5693 pre's in place of the
6SJ7s.
335 into it. Awesome can get any sound I want. (Mick, Mar 2018)
Rate the GA-20...
|
 |
GA-20 (two-tone), Crest (tweed)
|
|
12-16W 1x12" Guitar Combo
Speakers: 1x12" (Jensen)
Inputs (instr. + mic.): 3+1
Channels: 2
Volume Controls: 2
Tone Controls: 1
Tremolo: No
Tubes: 6 (4?x12AX7, 2x6V6, 5Y3 (correspond to Epiphone EA-25 Century) or Pre (1x6SL7, 2x6SJ7), Pow (1x6V6 PAIR + 5Y3))
Extension Seaker Jack: No
Monitor Jack: No
Watts Output: 12-16
Shipping Totals: 1954: 1092, 1955: 949, 1956: 756, 1957: 462, 1958: 394, 1959: 349, 1960: 174, 1960: 95
Harmony Central Review GA20
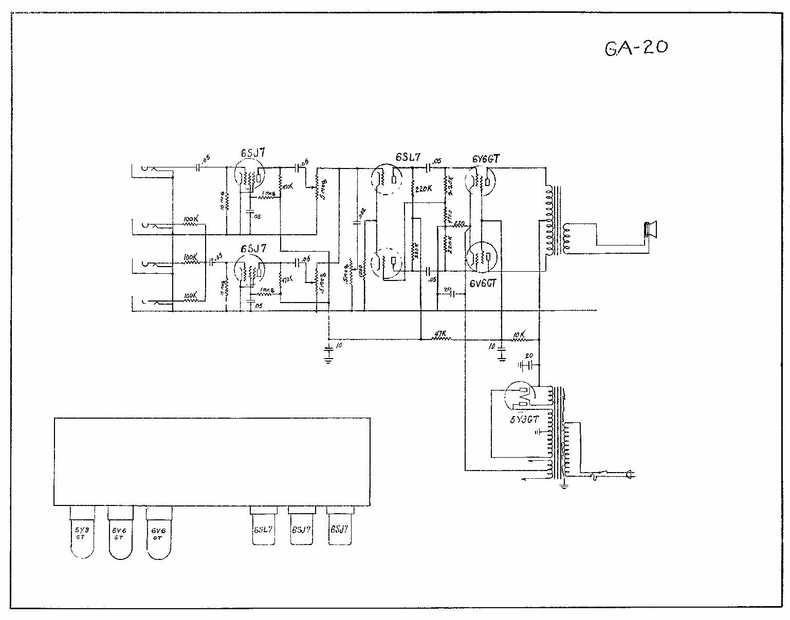
Schematic with Pre (1x6SL7, 2x6SJ7), Pow (1x6V6 PAIR + 5Y3)
This amp was introduced in 1950. This amp is almost identical to the Epiphone EA-25 Century amp. (www.drtube.com, March 28, 2003)
1956 [GA-20] (see pics). All tube with 2x6V6 power tubes, 12AX7 preamp tubes, tube rectifier. Original Jensen 12" Alnico 5 speaker [...]. 2 channels (microphone and instrument) with seperate volume controls. Single tone control. 4 input jacks. [...] This is a killer sounding 50's amp for blues or early rock tone. It sounds very Fenderish with the 12AX7s and 6V6 power tubes. Great Elmore James slide tone. (ebay, June 21, 2003)
I am working on what is a '58-59?? GA20 tweed twotone amp. It doesn't match any schematic [I]'ve seen and is in need of service. It seems to be all original with one exception of the filter cap off the rectifier. Someone removed the original and patched in a larger one and reconnected. I have removed both and installed new filter caps. Since I don't have a schematic I've kinda working in the dark (something not unusual with old Gibsons) so I drew up a schematic of what I have and thought I'd pass it along: 1958/9? Pre amp schematic with 3x12AX7s. You can see the schematic and pics of the chassis here. (David)
   
Rate the GA-20 (two-tone), Crest (tweed)...
|
 |
GA-20T (two-tone), Ranger (tweed)
|
|
12-16W 1x12" Guitar Combo with Tremolo
Speakers: 1x12"
Inputs (instr. + mic.): 2+2
Channels: 2
Volume Controls: 2
Tone Controls: 1
Tremolo: Depth, frequency
Tubes: 7 (1x5879, 1x12AY7, 1x12AX7, 1x6SQ7, 2x6V6, 1x5Y3 (correspond to Epiphone EA-25T Century) or Pre (1x12AY7, 1x7025, 1x5879, 1x6SQ7), Pow (1x6V6 PAIR + 5Y3))
Extension Seaker Jack: No
Monitor Jack: No
Watts Output: 12-16
Shipping Totals: 1956: 338, 1957: 717, 1958: 753, 1959: 1173, 1960: 701, 1961: 542
Harmony Central Review GA20T Ranger 112 Combo
Harmony Central Review Ranger
Harmony Central Review Ranger 112 Combo
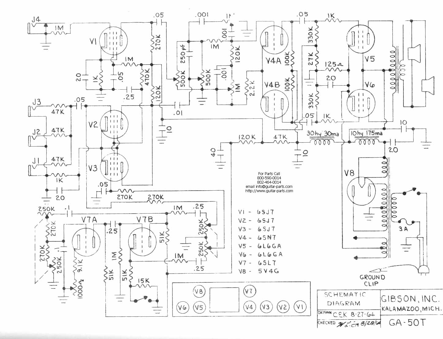
Schematic with 1x5879, 1x12AY7, 1x12AX7, 1x6SQ7, 2x6V6, 1x5Y3
Schematic with 1x5879, 1x12AY7, 1x12AX7, 1x6SQ7, 2x6V6, 1x5Y3
The GA-20T Ranger was introduced in 1956. With tremolo. This amp is almost identical to the Epiphone EA-25T Century amp. (www.drtube.com, March 28, 2003)
The GA-20T is an AMAZING little tone machine. It breaks up like nobody's business and has one of the best-sounding tremolo circuits I've ever had the pleasure of savoring. Here is a video demo of mine. I've owned a lot of 50s and 60s Gibson amps, and this one might be my favorite so far. (Brad, Mar 2014)
Rate the GA-20T (two-tone), Ranger (tweed)...
|
 |
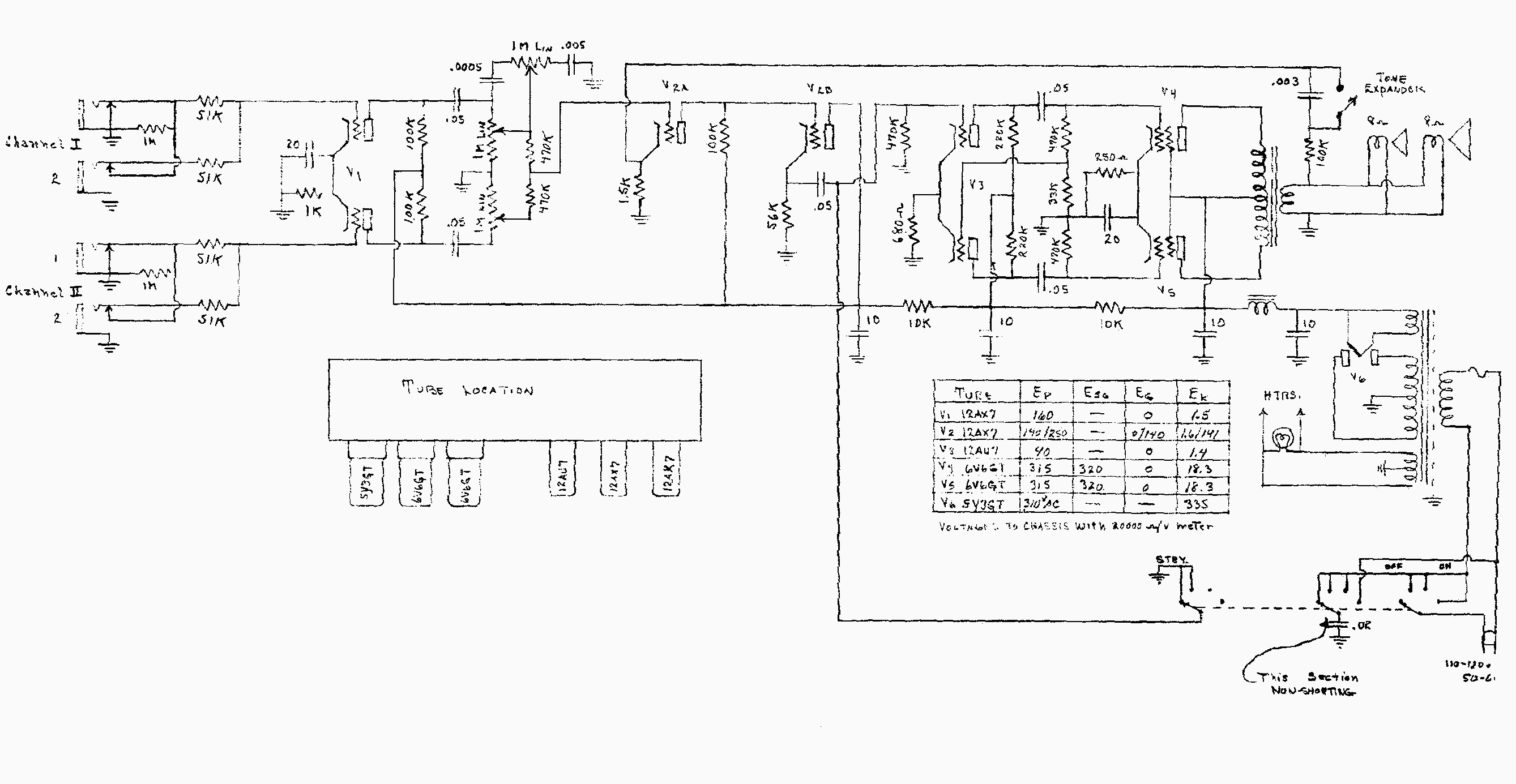
GA-20RVT Minuteman (White Panel)
|
|
1x12" Guitar Combo with Reverb and Tremolo
Speakers: 1x12"
Inputs: 2+2
Channels: 2
Volume Controls: 2
Tone Controls on Each Channel: Bass, treble
Tremolo: Yes
Reverb: Yes
Tubes: 7 (3x6EU7, 2x12AU7, 2x6BQ5 (correspond to Epiphone EA-26RVT Electra) or 2x6EU7, 3x12AU7, 2x6BQ5 (notice that 6EU7 and 12AU7 have different pin-outs) or Pre (3x6EU7, 2x12AU7), Pow (1xEL84 PAIR + 5Y3))
Diodes: 2
Extension Speaker Jack: No
Monitor Jack: No
Watts Output:
Shipping Totals: 1965: 1005, 1966: 3240, 1967: 1212
Harmony Central Review GA-20RVT
Harmony Central Review GA20RVT
Harmony Central Review Minuteman
Schematic with 3x6EU7, 2x12AU7, 2x6BQ5
Schematic with 3x6EU7, 2x12AU7, 2x6BQ5
GA-20RVT Minuteman, push-pull 6BQ5s; like a AA165 Fender Pro Reverb (almost); Gibson tremolo oscillator, transformer phase inverter (Miles O'Neal's web-site; May 30, 2003)
I've restored and sold several of the GA-20RVT Minuteman
amps and currently own one as well. To my ear they sound
great. I like them cranked all the way up with my PRS Custom 24.
As you may already know, the amp features two channels, reverb, and
tremolo. The B+ rectification is solid-state. The Minuteman uses
6EU7's (also used in the tube Echoplex and numerous Gibson amps),
12AU7's, and EL84/6BQ5's. The Minuteman is cathode-biased.
I think the GA-20RVT Minuteman is an excellent alternative to the
very pricey black-face Fenders. I've watched the prices for this amp
rise over the past couple of years, so I guess more and more people
are recognizing that it is a good value.
I also like the GA-15 RVT Explorer, which has a 10" speaker, a single
channel, and a simpler tremolo circuit.
Here are some things you might want to consider: I've noticed on the
(1) The amp uses an interstage phase-splitting transformer
instead of tubes. This frequently has been replaced in
the amps I've seen, so i'st probably a problem area. I talked to a
tech who seemed to think so. You might want to ask if the amp has
the original transformer.
(2) The tremolo-reverb footswitch uses a hard-to-find
plug, so you might want to make sure that the amp includes the
original footswitch.
(3) The amp uses quite a bit of filtering between the preamp stages,
which can load down your signal. This is a place for possible
modification.
(4) Ask if the cover is included (if you care).
See page 403 of Gerald Weber's A Desktop Reference of Hip Vintage
Guitar Amps for a schematic. Note, however, that that schematic
indicates a 12AU7 instead of a 6EU7 for V4. Also see the 1966 Gibson
full-line guitar and amp catalog (with the green cover and the
silhouetted tree branches as I recall) for a picture of and
specifications for this amp. There is a reprint of this catalog in
the book Guitar History Volume #3. (david_harris@noteserv.dodge.com, 'Re: Gibson Minuteman', alt.guitar.amps, Aug 6, 1996)
         
Rate the GA-20RVT Minuteman (white panel)...
|
 |
GA-25
|
|
15W 1x12" and 1x8" Guitar Combo
Speakers: 1x12" & 1x8"
Inputs (instr. + mic.): 3+1
Channels: 1
Volume Controls: 1
Tone Controls: 1
Tremolo: No
Preamp Tubes: 1x6SJ7
Phase splitter Tubes: 2x6J5
Output Tubes: 2x6V6
Rectifier Tubes: 1x5Y3
Watts Output: 15
Shipping Totals: 1947: no data
Schematic with 1x6SJ7, 2x6J5, 2x6V6, 1x5Y3 (1961) (Gibson)
This amp was introduced in 1947. (www.drtube.com, March 28, 2003)
Rate the GA-25...
|
 |
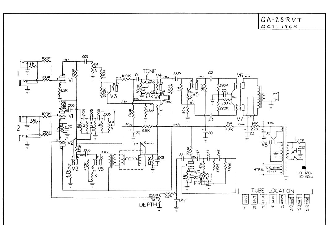
GA-25RVT Hawk (Crestline)
|
|
1x15" (2x10") Guitar Combo with Reverb and Tremolo
Speakers: 1x15" (later 2x10")
Inputs: 2+2
Channels: 2
Volume Controls: 2
Tone Controls on Each Channel: Bass, treble
Tremolo: Depth, frequency
Reverb: Yes
Tubes: 7 ((Dated Oct 1963 - only one tone-control): 4x6EU7, 12AU7, 2x6V6, 5Y3; 2x6EU7, 3x12AU7 (5814), 2x7591) or 8 (Pre (4x6EU7, 1x12AU7), Pow (1x6V6 PAIR + 5Y3) (1963) or Pre (3x7025), Pow (1xEL84 PAIR))
Diodes: 0
Extension Speaker Jack: No
Monitor Jack: Yes
Watts Output:
Shipping Totals: 1963: 336, 1964: 1681, 1965: 1746, 1966: 18, 1967: 1
Harmony Central Review GA25RVT 210 Combo
Harmony Central Review Hawk Amp
Schematic with Pre (4x6EU7, 1x12AU7), Pow (1x6V6 PAIR + 5Y3) (1963)
Push-pull 6BQ5s; like a 6G2 Fender Princeton with Reverb (Miles O'Neal's web-site; May 30, 2003)
I paid 70$ at auction for it. It works well. Also in good shape comestically. (jc)
Rate the GA-25RVT Hawk (Crestline)...
|
 |
GA-30
|
|
14W 1x12" and 1x8" Guitar Combo
Speakers: 1x12" & 1x8" (both Jensen Alnico); runs two 8 ohm speakers in parallel (Matt)
Inputs (instr. + mic.): 3+1
Channels: 2
Volume Controls: 2
Tone Controls: 1 + bass tone expander switch
Tremolo: No
Preamp Tubes: 2x6SJ7
Phase splitter Tubes: 6SC7
Output Tubes: 2x6V6
Rectifier Tubes: 5Y3
Watts Output: 14
Shipping Totals: 1948: 1023, 1949: 848, 1950: 750, 1951: 690, 1952: 562, 1953: 515, 1954: 203 (new style), 1955: 377 (new style)
Harmony Central Review GA30
Schematic with 2x6SJ7, 6SC7, 2x6V6, 5Y3
Schematic with 2x12AX7, 12AU7, 2x6V6, 5Y3
Schematic with 2x12AX7, 12AU7, 2x6V6, 5Y3
This amp was introduced in 1948. (www.drtube.com, March 28, 2003)
1954 Gibson GA-30, 7/10, [US] $525 (see first pic)
Missing logo. Has the jensen re-issues. Great compressed tone. (Acme Guitars/Music City Guitar Shows, June 19, 2003)
Great sounding amp with a nice warm tone with some compression (see second pic). (ebay, June 21, 2003)
Very unbelievable sound. The speaker configuration is quite unique. It is so different, it makes it's own tone. The phase shifter is a unique concept for that amp. I recommend this one. (A62fndr)
     
Rate the GA-30...
|
 |
GA-30 (two-tone), Invader (tweed)
|
|
14-16W 1x12" and 1x8" Guitar Combo
Speakers: 1x12" & 1x8"
Inputs (instr. + mic.): 2+2
Channels: 2
Volume Controls: 2
Tone Controls: 1
Tremolo: No
Tubes: 6 (2x12AX7, 12AU7, 2x6V6, 5Y3 or Pre (2x7025, 1x12AU7), Pow (1x6V6 PAIR + 5Y3))
Extension Seaker Jack: No
Monitor Jack: No
Watts Output: 14-16
Shipping Totals: 1954: 203, 1955: 377, 1956: 243, 1957: 231, 1958: 146, 1959: 148, 1960: 182, 1961: 78
Harmony Central Review GA30
Push-pull 6V6s; like a 5E5-A Fender Pro or 5E4-A Super; GA-30s have no cathode follower, just Tone control (Miles O'Neal's web-site; May 30, 2003)
1960 Gibson GA-30 Invader, tweed, 8.5, [US] $1150 (see pics)
One of Gibsons best sounding amps from its classic period. It produces a beautiful tone from it's 8 and 12 inch speakers. I haven't seen one of these in a long time in this incarnation. no issues, serviced. (Acme Guitars/Music City Guitar Shows, June 19, 2003)
I'm a professional tech working on a '63 Gibson Invader GA-30RVT. This one corresponds to the Epiphone Futura EA-12 RVT schematic.
One way to tell the difference between this amp and the later version with the published GA-30RVT circuit is that the EA-12 RVT only has a single 6.3V pilot lamp on the control panel. The later amp has two neon pilot lamps on the panel that show which of the two "On" switch positions you're in. (Gibson combined the Power and Ground functions on one switch.)
I'll be interested to bench-test this amp once it's working because it looks like to me, on paper, that it should put out more than 25 Watts, but there may be a bottleneck in the design that limits the output power. (David, Mar 2018)

Rate the GA-30 (Two-Tone), Invader (Tweed)...
|
 |
GA-30RV Invader (tweed)
|
|
16W 1x12" and 1x8" Guitar Combo with Reverb
Speakers: 1x12" (P12R) & 1x8" (C8S)
Inputs: 2+2
Channels: 2
Volume Controls: 2
Tone Controls on Each Channel: 1 for both channels, high-low tone exp. switch
Tremolo: No
Reverb: Yes
Tubes: 6? (3x6EU7, 12AU7, 2x6V6, 5Y3) or 7 (Pre (3x6EU7, 1x12AU7), Pow (1x6V6 PAIR + 5Y3))
Extension Speaker Jack: No
Monitor Jack: No
Watts Output: 16
Shipping Totals: 1961: 715
Push-pull 6V6s; like a 5E5-A Fender Pro or 5E4-A Super; GA-30s have no cathode follower, just Tone control (Miles O'Neal's web-site; May 30, 2003)
 
Rate the GA-30RV Invader (Tweed)...
|
 |
GA-30RVT Invader (Crestline)
|
|
25W 1x12" and 1x10" Guitar Combo with Reverb and Tremolo
Speakers: 1x12" & 1x10"
Inputs: 2+2
Channels: 2
Volume Controls: 2
Tone Controls on Each Channel: 1 (bass, middle, treble from 1963/4)
Tremolo: Depth, frequency
Reverb: Yes
Stereo: No
Tubes: 8 (9 from 1963/4) (4x6EU7, 12AU7, 2x7591, 5AR4 (most likely corresponding to Epiphone EA-12RVT Futura) or Pre (4x6EU7, 2x12AU7), Pow (1x7591 PAIR + 0A2))
Diodes: 1 (3 from 1963/4)
Extension Speaker Jack: No
Monitor Jack: Yes
Watts Output: 25
Shipping Totals: 1962: 193, 1963: 615, 1964: 938, 1965: 840, 1966: 12, 1967: 3
Harmony Central Review GA30RVT
Schematic with Pre (4x6EU7, 2x12AU7), Pow (1x7591 PAIR + 0A2)
Push-pull 7591s!; like a AA1069 Fender Pro Reverb; GA-30RVT has Fenderish tremolo oscillator! (Miles O'Neal's web-site; May 30, 2003)
1963 Gibson GA-30RVT Invader Amp EXC (see pics)
One 10" Jensen speaker, and one 12" Jensen speaker, all original circuitry. With reverb and tremolo. 2 channels, 7 knobs and standby switch. On consignment, [CDN] $689 (US $492 approx.) (www.folkwaymusic.com; May 30, 2003)
I've got one of these I rescued from a pawn shop. Sweet tone, Vox, Matchless sound. I love it dearly! From what I understand these are the Holy Grail for steel guitar players. (Larry Williams, www.thecoppertones.com)
       
Rate the GA-30RVT Invader (Crestline)...
|
 |
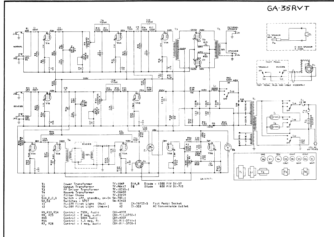
GA-35RVT Lancer (White Panel)
|
|
1x12" Guitar Combo with Reverb and Tremolo
Speakers: 1x12"
Inputs: 2+2
Channels: 2
Volume Controls: 2
Tone Controls on Each Channel: Bass, treble
Tremolo: Yes
Reverb: Yes
Tubes: 8 (2x6EU7, 12AX7, 2x12AU7, 2x7591, 0A2 (correspond to Epiphone EA-16RVT Regent) or Pre (1x7025, 2x6EU7, 2x12AU7), Pow (1x7591 PAIR + 0A2))
Diodes: 3
Extension Speaker Jack: Yes
Monitor Jack: No
Watts Output:
Shipping Totals: 1966: 1736, 1967: 586
Harmony Central Review GA35RVT Lancer
Schematic with Pre (4x6EU7, 2x12AU7), Pow (1x7591 PAIR + 0A2)
GA-35RVT Lancer, push-pull 7591s!; like a AA165 Fender Pro Reverb (almost); same as GA-20RVT (Miles O'Neal's web-site; May 30, 2003)
Rate the GA-35RVT Lancer (White Panel)...
|
 |
GA-40 Les Paul
|
|
14W 1x12" Guitar Combo with Tremolo
Speakers: 1x12" (Jensen Concert)
Inputs (instr. + mic.): 3+1
Channels: 2
Volume Controls: 2
Tone Controls: 1
Tremolo: Speed, 3 pos switch
Tubes: 8
Preamp Tubes: 3x6SJ7, 1/2 6SN7 & 6V6 tremolo
Phase splitter Tubes: 1/2 6SN7
Output Tubes: 2x6V6
Rectifier Tubes: 5V4
Tubes: (Pre (1x6SN7, 3x6SJ7), Pow (1x6V6 PAIR + 5AR4) (early); Pre (2x5879, 1x7025, 1x6SQ7), Pow (1x6V6 PAIR + 5Y3) (later))
Watts Output: 14
Shipping Totals: 1952: 329, 1953: 1774, 1954: 1158, 1955: 929, new style from 1956
Harmony Central Review GA-40 Les Paul
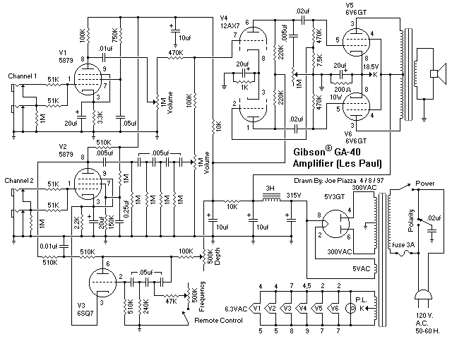
Schematic with 2x5879, 6SQ7, 12AX7, 2x6V6, 5Y3
Schematic with 2x5879, 6SQ7, 12AX7, 2x6V6, 5Y3
This amp was introduced in 1952. (www.drtube.com, March 28, 2003)
Push-pull 6V6s; like a (6SJ7 pentode preamp) Fender Bassman (sort of); GA-40 has tremolo, push-pull output, some have no tone control (Miles O'Neal's web-site; May 30, 2003)
1955 GIBSON GA40 LES PAUL AMPLIFIER, Brown & tan, VG+, [US] $795 (see pics)
Anyone who owns a vintage Les Paul MUST own this amp! Turn this one up for the gnarliest tone you ever heard. Other than a new handle it's in pretty great shape. 12" Jensen Special Design speaker. Too cool. (Golden Age Fretted Instruments, June 19, 2003)

Rate the GA-40 Les Paul...
|
 |
GA-40 Les Paul (two-tone), GA-40T Les Paul (tweed)
|
|
14-16W 1x12" Guitar Combo with Tremolo
Speakers: 12"
Inputs (instr. + mic.): 2+2
Channels: 2
Volume Controls: 2
Tone Controls: 1
Tremolo: Depth, frequency
Tubes: 7 (2x5879, 12AX7, 6SQ7, 2x6V6, 5Y3)
Extension Seaker Jack: No
Monitor Jack: No
Watts Output: 14-16
Shipping Totals: 1954: 1158, 1955: 929, 1956: 957, 1957: 650, 1958: 501, 1959: 615, 1960: 623, 1961: 515
Harmony Central Review GA-40 Les Paul
Cabinet measures 56" by 51" by 22" deep. (ebay, June 20, 2003)
1961 GA-40 Les Paul amplifier with one Gibson 12" speaker in a single enclosure (see first and second pic). Combo amp has all-tube circuitry, all-tweed covering, 2 channels, 4 inputs, 40 Watts. Tremelo with frequency and depth controls, classic chicken-head knobs. Voicing knob serves as tone control. Similar to a tweed Fender of the same era, this amp puts out a variety of tone depending on the volume setting, which goes to 10. At only 2.5 does it begin to clip giving a sweet old blues tone reminiscent of B.B. King. At 2 or less, it retains a full warm, soulful tone great for comping jazz and blues or R&B. At 3 it immediately begins to saturate the signal, providing sustain and violin-like tonality. When driven further, it gets a nasty funkiness with an attitude like that of an old Buddy Guy recording. Pushing further only supplies added volume and returning to 3 settles you back into a nice tube amp distortion that responds to every touch. The tremelo is unlike a Fender, more Leslie-like and less-vibrato-ish. More movement is present in the design and organ licks and sustained notes move all around you. This amp responds like crazy to semi-hollow bodies as well as A Tele, Strat or Paul. These amps put out a great smell as the tubes glow orangey-blue and the volume is pushed. Played by George Harrison on early Beatles recordings.
Tone: Fat clean low-volume sounds yet yearning to be pushed to clip and beyond to singing distortion, a tweed monster of tone.
Appearance: Off-yellow tweed with dark brown grille cloth, a tilting handle with Gibson logo encased in plastic! Silver control panel on top/back with 5 chicken-head knobs, footswitch for tremelo activation.
Needs/wants: More power for louder clean settings.
Quirks: Intermittent speaker rattle makes for some great feedback sounds.
History: Often used by the blues and R&B legends of the 50's and 60's, these amps delivered the knock-out punch and the clean and clip needed.
Desirability: Highly desirable amp for tone quality and quick saturation like it's fellow competitor, the Fender tweeds and tolexes, etc. (Cameron Schmitz, www.riffmatrix.com, www.riffmatrix.com/riffs/desc_lp_amp.html)
[Found] in an old bar room in northeastern PA (see pics four to six). [...] it was laying under a bar for many years. the color is probably suppose to be white but the smoking stains and grease have taken their toll. (ebay, June 21, 2003)
    
Rate the GA-40 Les Paul (two-tone), GA-40T Les Paul (tweed)...
|
 |
GA-40T Les Paul (Crestline)
|
|
25W 1x12" Guitar Combo with Tremolo
Speakers: 1x12"
Inputs: 2+2
Channels: 2
Volume Controls: 2
Tone Controls on Each Channel: 1
Tremolo: Depth, frequency
Reverb: No
Tubes: 6 (Pre (3x6EU7, 1x12AU7), Pow (1x7591 PAIR + 5AR4))
Diodes: 1
Extension Speaker Jack: No
Monitor Jack: No
Watts Output: 25
Shipping Totals: 1962: 413, 1963: 345, 1964: 184, 1965: 29, 1966: 14, 1967: 1
This amp was introduced in 1955. With variable tremolo. (www.drtube.com, March 28, 2003) - This is unlikely to be factual.
  
Rate the GA-40 Les Paul (two-tone), GA-40T Les Paul (tweed)...
|
 |
GA-45T Maestro (two-tone), Standard (tweed)
|
|
14-16W 4x8" Guitar Combo with Tremolo (essentially a GA-40 with bass and treble tone controls and a different speaker configuration)
Speakers: 4x8" (Jensen)
Inputs (instr. + mic.): 2+2
Channels: 2
Volume Controls: 2
Tone Controls: Bass, treble
Tremolo: Depth, frequency
Tubes: 7 (2x5879, 6SQ7, 12AX7, 2x6V6, 5Y3)
Extension Seaker Jack: No
Monitor Jack: No
Watts Output: 14-16
Shipping Totals: 1955: 281, 1956: 606, 1957: 372, 1958: 296, 1959: 270, 1960: 266, 1961: 70
Harmony Central Review GA45 Maestro
This amp was introduced in 1955. (www.drtube.com, March 28, 2003)
On the control panel it says, 110-125 volts, 30 or 60 cycles, 70 watts. It has knobs for bass, treble, depth, tremolo volume 1, frequency, and volume 2. [...] foot pedal. [...] It measures 22 x 20 x 10" (see pics). (ebay, June 21, 2003)
'the GA 45 [is] possibly the most coveted harp amp of all time due to its affiliation with Little Walter (Walter Jacobs)' (from some web-site)
1958 Maestro 4x8" amp serial number 56282. These amps have quite a reputation among
guitarists and harp players alike. The chassis and tube configuration is that of the Gibson GA45 Les Paul amp, quite a fine amp in it's own right. The speaker configuration of the Les Paul is 1x12". The 4x8" thing is actually way cool. The 4x8" give it a bigger sound making it a more usable amp for playing out. These amps are high on 'mojo.' They are like mini Fender 4x10 Bassmans. If you ever heard one of these you know what I am talking about. Output section is 2x6V6 delivering approximately 20 watts, but with all of those little 8s wiggling around the amp is louder than you would think. For harp players you get a real nice breakup at a reasonable volume. [...] [Speaker] date codes are in the 220823 to 220825
range. Having all of the original cones in the speakers is critical to the tone and performance of this amp. Date codes on the transformers are as follows: Output 166826, Power 166830, Choke 166829. Amp [...] sounds great and is ready to rock! Tremolo will fade out at low speed, but I understand that this is somewhat common with this model and I don't think that I would mess with it. (ebay, June 21, 2003)
I have a two tone GA 45T. It is the most unique amp I own, or may ever have played. Not particularly loud, 18ish watts, but that is just fine for what I do. I have played Gibson electrics with P-90s and Fender Strats and Jaguars through it and am really impressed. I have not heard a harp through it. But, an accordion, for what it says it is for on the control panel sounds fantastic. However, what I use it for is acoustic instruments - guitars, Weissenborns, Nationals - and it just kills to my ears. The 4 x 8" speakers and the tonal focus are warm and biting. Really love this thing. Looks totally cool as well. Grade A (Lisa, Apr 2014)
I have a 1956 GA-45T. Been recapped. Has the original 4x8" Jensens. Trem is currently nonfunctional. I will get that fixed someday, but it is a chore. I flat out love this amp. Really fat deep sound with loads of bottom end. Very decent headroom and later saturation crunch. Not much chime, but punchy mids. It is a unique tone - a mini Fender Super kind of thing. With the right guitar and gain it just sounds wonderful. Definitely loud enough for measured small combo work. The two tone cream and gray/green covering is just wonderful. (Jeff, May 2017)
        
Rate the GA-45T Maestro (two-tone), Standard (tweed)...
|
 |
GA-45RV Maestro (tweed)
|
|
10-12W 4x8" Guitar Combo with Reverb and Tremolo
Speakers: 4x8"
Inputs (instr. + mic.): 2+2
Channels: 2
Volume Controls: 2
Tone Controls for Both Channels: Bass, treble
Tremolo: No
Reverb: Yes
Tubes: 7 (3x6EU7, 12AU7A, 2x6V6GT, 5Y3)
Extension Speaker Jack: No
Monitor Jack: No
Watts Output: 10-12
Shipping Totals: 1961: 106
Harmony Central Review GA-45T Maestro
Harmony Central Review Gibson GA-45RVT Maestro Combo
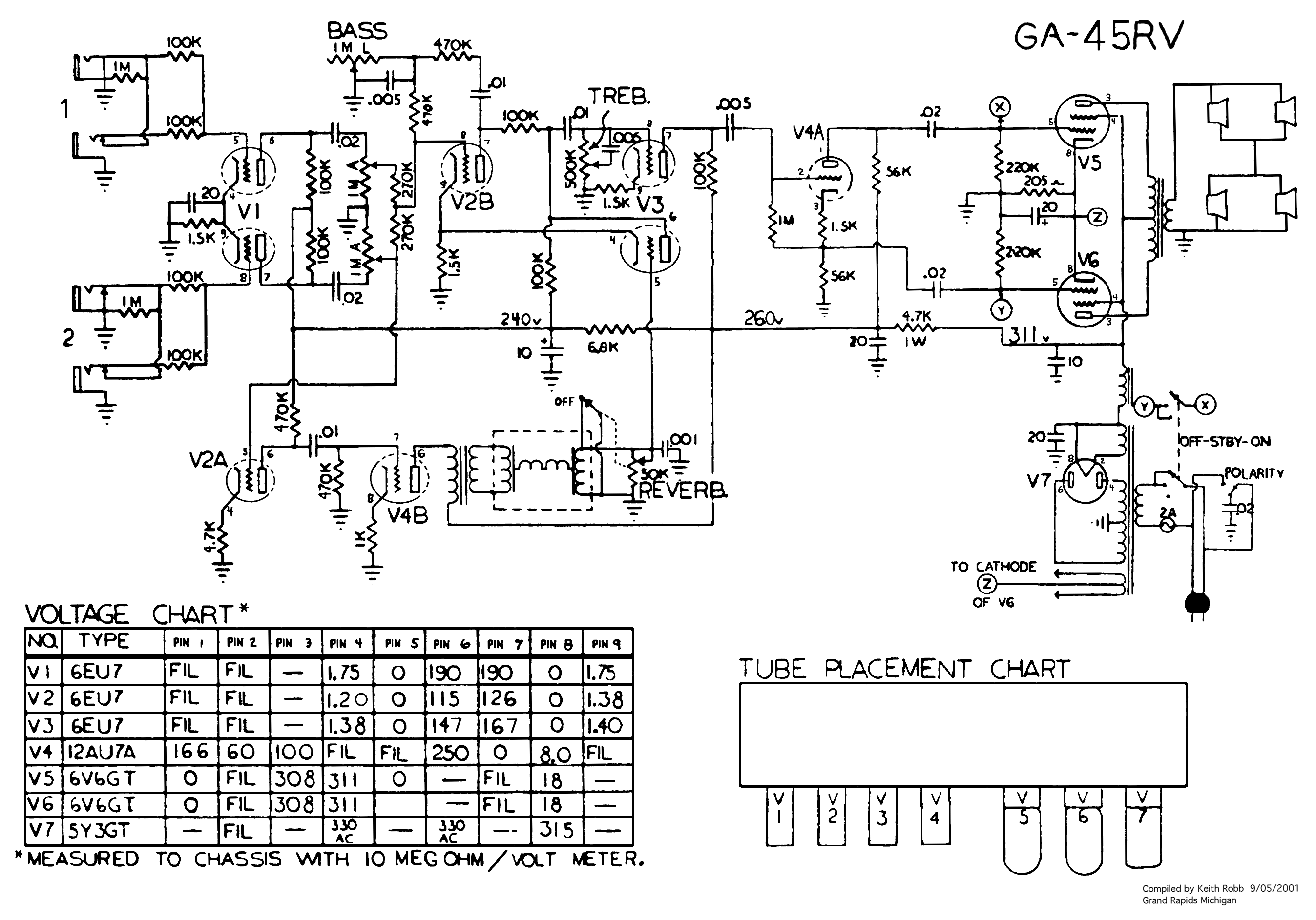
Schematic with 3x6EU7, 12AU7A, 2x6V6GT, 5Y3 (Keith Robb)
This amp was introduced in 1955. (www.drtube.com, March 28, 2003)
I think the GA-45RV had a very short run, one year only 1960-61 it was NOT introduced in 1955, that was the GA-45T. (Keith & Debby)
Rate the GA-45RV Maestro (tweed)...
|
 |
GA-45RVT Saturn (White Panel)
|
|
2x10" Guitar Combo with Reverb and Tremolo
Speakers: 2x10"
Inputs: 2+2
Channels: 2
Volume Controls: 2
Tone Controls on Each Channel: Bass, treble
Jazz Switch: No
Presence Switch: 2
Tremolo: Yes
Reverb: Yes
Tubes: 9 (Pre (4x6EU7, 1x12AU7, 1x6CG7 (aka 6FQ7)), Pow (1x6L6 PAIR + 0A2) (correspond to Epiphone EA-14RVT (and to GA-55RVT Ranger)))
Diodes: 3
Extension Speaker Jack: Yes
Monitor Jack: No
Watts Output:
Shipping Totals: 1965: 500, 1966: 1364, 1967: 660
Harmony Central Review GA45RVT Saturn 210 Combo
Schematic with 2x6L6, 0A2, 6FQ7, 4x6EU7, 12AU7
I own many on this list, so i was questionable about owning a white panel. The 2/10s sparked my interest. Needless to say, i couldn't get a bad sound out of it, with any guitar
Rate the GA-45RVT Saturn (white panel)...
|
 |
GA-45RVTL Saturn (White Panel)
|
|
Guitar Combo with Reverb and Tremolo
Speakers: JBL?
Inputs: 2+2?
Channels: 2?
Volume Controls: 2?
Tone Controls on Each Channel: Bass, treble?
Jazz Switch: No?
Presence Switch: 2?
Tremolo: Yes
Reverb: Yes
Tubes: 9 (4x6EU7, 12AU7, 6CG7 (aka 6FQ7), 2x6L6, 0A2 (correspond to Epiphone EA-14RVT (and to GA-55RVT Ranger)))?
Diodes: 3?
Extension Speaker Jack: Yes?
Monitor Jack: No?
Watts Output:
Shipping Totals: 1967: 14
Rate the GA-45RVTL Saturn (white panel)...
|
 |
GA-46T Super Maestro (two-tone)
|
|
60W 2x12" Guitar Combo with Tremolo
Speakers: 2x12" twin cone
Inputs: 2+2
Channels: 2
Volume Controls: 2
Tone Controls on Each Channel: Bass, treble
Tremolo: Depth, frequency
Tubes: 10 (3x12AX7, 2x5879, 6SN7, 6V6, 2x6550, 5AR4)
Extension Speaker Jack: Yes
Monitor Jack: No
Watts Output: 60
Shipping Totals: 1957: 17, 1958: 69, 1959: 60, 1960: 60, 1961: 53
I am lucky to own a 1959 model, all original down to the origianl speaker covers, amp cover, and 'Gadabout' trolley. It is a visual and aural knockout!! It is a very loud amp that kicks ass over 50 watt Marshall JCM 800's. The vibrato is quite good, more like a Magnatone then a Fender, The tone of the amp is darker then a Fender and much more thick and crunchy. I think of it as being smoky rather then dirty. My friends that have seen and played it, are all amazed by it. With the bottom half of it being the black and white snake skin pattern, it is total punkabilly. Mine is the only one I have ever seen and most people have never even seen one at all. Gibson Co. was kind enough to send me the schematic, so they still have that on record for it but could not tell me much else. (Dave Marant)
Rate the GA-46T Super Maestro (two-tone)...
|
 |
GA-50
|
|
1x12" and 1x8" Guitar Combo
Speakers: 1x12" & 1x8"
Inputs (instr. + mic.): 3+1
Channels: 2
Volume Controls: 2
Tone Controls: Bass, treble
Tremolo: No
Preamp Tubes: 2x6SJ7
Phase splitter Tubes: 2x6J5
Output Tubes: 2x6L6
Rectifier Tubes: 5V4
Watts Output:
Shipping Totals: 1948: 114, 1949: 277, 1950: 233, 1951: 168, 1952: 133, 1953: 92, 1954: 35, 1955: 1
Harmony Central Review GA50
This amp was introduced in 1948. (www.drtube.com, March 28, 2003)
Ever wonder how Jim Hall managed to get that gorgeous sound on those
great RCA recordings with Paul Desmond? or with Sonny Rollins on 'The
Bridge?' or on every other recording he made at least through at least
the mid-1980's? Well, without taking anything at all away from Jim's
genius, it was the GA-50. I ended up with a cast-off GA-50 parts amp
and, despite the replacement by now of a great many failed components
(including one of the TWO chokes that the Western Electric
designed-circuit called for), and gluing the cabinet back together on
more than one occasion, the sound remains rich, complex and continues to
thrill me. I find that I sometimes can't distinguish between the sound
coming from my old archtop and that from this old odd-looking amp.
Over the years I've tried every other tube/valve amplifier I could lay
my hands on and none have measured up to this dark mustard-brown
suitcase. Maybe it's the two Jensen speakers (a 'concert-series' 12"
and 8" - now reconed w/o negative effect); maybe it's the light, thin
suitcase- looking cabinet that resonates like another instrument (slats,
as in an old cathedral radio, pass in front of the grill cloth); maybe
the two chokes which I've never seen in another guitar amp circuit, or
maybe the indefatigable old metal-clad pentodes. But whatever it is, it
manages to persuade even a mortal like me that Ben Webster just played
that last note I plucked, and that or four of him voiced that last
chord... Somebody please discover the secret behind this thing and
make some more! (James Gicking)
 
Rate the GA-50...
|
 |
GA-50T
|
|
1x12" and 1x8" Guitar Combo with Tremolo
Speakers: 1x12" & 1x8"
Inputs (instr. + mic.): 3+1
Channels: 2
Volume Controls: 2
Tone Controls: Bass, treble
Tremolo: Yes
Tubes: 8
Preamp Tubes: 3x6SJ7 & 6SL7
Phase splitter Tubes: 6SN7
Output Tubes: 2x6L6
Rectifier Tubes: 5V4
Watts Output:
Shipping Totals: 1948: 39, 1949: 344, 1950: 330, 1951: 352, 1952: 244, 1953: 251, 1954: 142, 1955: 15
Schematic with 3x6SJ7, 6SN7, 2x6L6, 6SL7, 5V4G (1964) (Gibson)
This amp was introduced in 1948. (www.drtube.com, March 28, 2003)
I just bought a beautiful 1951 GA-50T, and am amazed that these amps aren't better known. They sound fantastic! (Steve, Nov 2015)
Rate the GA-50...
|
 |
GA-55 (two-tone)
|
|
18W 2x12" Guitar Combo
Speakers: 2x12"
Inputs (instr. + mic.): 2+2
Channels: 2
Volume Controls: 2
Tone Controls: Bass, treble
Tremolo: No
Tubes: 9 (2x12AY7, 6SC7, 2x6L6, 5V4)
Extension Seaker Jack: No
Monitor Jack: No
Watts Output: 18
Shipping Totals: 1954: 1, 1955: 74, 1956: 51, 1957: 56, 1958: 21
This is interesting because I own this amp and on the top it says 70 watts. The gentleman I purchased this from said it is called the les paul amp and dated it 1959. I and all my friends call it the "magic amp" because it is unreal in its sound. I have never done anything to it and it really is unbelievable. Some years back I bought a fender twin anvil road case by the group shooting star to keep this amp in to protect it and it really has protected it well. All I have ever used is a boss super overdrive that is beat up but works great for leads. No reverb but sometimes I'll add a danelctro pedal or fire up the old roland space echo for kicks. I cannot speak more highly about this amp as honestly I have never had any amp ever come close. I had a Gibson GA-20, purportedly what Ry Cooder uses, a 74 Super Lead 100 Marshall, a Fender Twin. All gone except for this one. Today I use a Crate Vintage 30 1x12 2 channel because all I need is a footswitch. This is an unsung hero and people should consider these. Still it does not even come close to this amp. (Peter)
Rate the GA-55 (two-tone)...
|
 |
GA-55 Ranger
|
|
18W 2x12" Guitar Combo
Speakers: 2x12"
Inputs (instr. + mic.): 2+2
Channels: 2
Volume Controls: 2
Tone Controls: Bass, treble?
Tremolo: No
Tubes: 9 (Pre (2x12AY7, 1x6SC7), Pow (1x6L6 PAIR + 5V4))
Extension Seaker Jack: No
Monitor Jack: No
Watts Output: 18
Shipping Totals: 1954: ?
Harmony Central Review Ranger
Schematic with Pre (2x12AY7, 1x6SC7), Pow (1x6L6 PAIR + 5V4)
This amp was introduced in 1954. (www.drtube.com, March 28, 2003)
Rate the GA-55 Ranger...
|
Previous - Next
Top | Main | Amps | Links | Other Stuff
Gibson Garage, Copyright © 2003-20 Dace. This is no official Gibson site, and I am not affiliated with the company in any way. Disclaimer.
|